O processo de independência
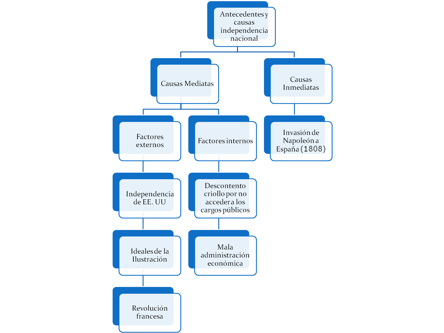
Causas internas y externas.

Causas internas de los movimientos de independencia: sistema de castas y criollismo ilustrado. Colegio de San Nicolás Obispo antes de ser demolido en 1880. En este Colegio jesuíta se instruyó en latín y derecho el prócer mexicano Miguel Hidalgo. Para entender las causas internas que impulsaron la independencia empezaremos por recordar la.
Causas internas y externas.

Causas de la independencia en honduras CAUSAS EXTERNAS 1. La difusión de las ideas de pensadores europeos del Siglo sobre los derechos del hombre, de libertad, igualdad y autogobierno, penetraron las mentes más inquietas de la época. El ejemplo de la independencia de los Estados Unidos. La Revolución Francesa, que despertó el anhelo de.
Conoce las causas externas de la independencia Análisis completo
Pueblo cansado de pagar impuestos a la Corona inglesa hasta del té. Logran su independencia en 1776. Invasión napoleónica. El emperador francés Napoleón Bonaparte logra quitar el trono al rey de España. El pueblo español no lo permite. Breve descripción de los hechos históricos. Learn with flashcards, games, and more — for free.
Causas internas y externas.

La independencia de Latinoamérica se dio por causas internas y externas.. quien logró estabilizar algo el poder público, a pesar de los defectos de su gobierno. El Brasil adquirió su independencia de modo pacífico en 1825, bajo el gobierno del emperador Pedro I de Braganza. Cómo citarnos. González, María y Guzmán, Jorge (2014, 24.
Causas internas y externas de la independencia de México

La Independencia de Brasil provocó consecuencias políticas, sociales y económicas, entre ellas las que se destacan a continuación: La disolución del vínculo colonial y la ruptura con Portugal. La instauración del Imperio del Brasil, que perduró hasta 1889. El embarque forzoso hacia Europa de los pocos portugueses que se opusieron a.
Causas internas y externas.

La independencia del Brasil tuvo las siguientes causas y antecedentes: La invasión napoleónica de la península Ibérica a comienzos de siglo XIX obligó a los reyes de Portugal a huir a sus colonias e instalar allá el mando del Imperio portugués. Esto enrareció la relación entre colonia y metrópoli. La ascensión de Brasil como un reino.
Causas internas y externas.

La Independencia de Brasil comprende una serie de eventos políticos ocurridos entre 1821 y 1824, la mayoría de los cuales incluyeron conflictos entre Brasil y Portugal.Dando así paso a la proclamación de independencia presentada por el Imperio de Brasil el 7 de septiembre de 1822. Fue un período importante en la historia del país y se diferencia del resto de guerras de independencia.
PPT La Colonia y la Independencia de América PowerPoint Presentation ID2323144

Las causas internas, como la explotación económica, el descontento de los criollos y la falta de participación política, se sumaron a las causas externas, como la influencia de la Ilustración, las revoluciones europeas y la debilidad de España, para generar un ambiente propicio para la rebelión. El impacto del movimiento de independencia.
Causas externas e internas de la lucha de independencia Note

Pues bien, veamos las causas internas y externas que propiciaron la independencia de México. Contenido [ Ocultar] 1 Causa Ideológica: Ideas de libertad. 2 Las Revoluciones: Norte americana, Francesa e Industrial. 3 Nueva España y su Desigualdad Social. 4 Virrey Iturrigaray y El Golpe de Estado.
LA CULTURA ANTECEDENTES Y CAUSAS INTERNAS Y EXTERNAS DEL MOVIMIENTO DE INDEPENDENCIA NOVOHISPANO

Causas Internas. Establecimiento de una monarquía y reforma jurídica por parte de los portugueses. Falta de inclusión de brasileños en el gobierno imperial. Ideas de la ilustración. el rey manejaba Portugal y brasil, la idea es que fueran independientes con su propio rey. Publicidad.
CAUSAS INTERNAS Y EXTERNAS

Sin embargo, pocos años después, las invasiones napoleónicas en Europa precipitaron la creación de gobiernos independientes en América. Cuando las tropas de Napoleón entraron en Portugal en 1808, el príncipe Pedro se mudó a Brasil, y poco después proclamó la independencia de esta nación bajo su mando.
Causas Internas Y Externas De La Independencia De Mexico By Mobile 18612 The Best Porn Website

Causas de la independencia de México: la relación metrópolis-virreinato. El Virreinato de Nueva España era uno de los territorios más importante del Imperio Español en América. Su sociedad era relativamente próspera, y el desarrollo del comercio y de la producción de plata durante el siglo XVIII convertirían lo que hoy es México en.
PPT La Colonia y la Independencia de América PowerPoint Presentation ID2323144

Causas externas de los movimientos de independencia: expansión capitalista e invasión napoleónica Para ubicar el proceso de independencia que se dio a lo largo del siglo XIX en América Latina es necesario revisar la dinámica en la que se insertaba el mundo y así entender que la idea de libertad también respondió a condiciones económicas, políticas y culturales internacionales.
Causas Internas y Externas de La Independencia PDF
El príncipe Pedro se niega a viajar a Portugal el 9 de enero de 1822, y el 7 de septiembre declara la independencia. En diciembre, es coronado como Pedro I, emperador de Brasil. Ante la lejanía física, Portugal se ve incapaz de atajar esta sublevación. El Brasil independiente Enlace externo, se abre en ventana nueva adoptará la forma de.
Independencia de Brasil Proceso de la Independencia.

La independencia de Brasil tuvo diversas causas, tanto internas como externas. En primer lugar, la invasión de Portugal por parte de las tropas napoleónicas en 1807 obligó a la familia real portuguesa a huir a Brasil. Este hecho permitió el desarrollo de una corte y una administración en el territorio brasileño, lo que llevó a un mayor.
Causas Externas De La Independencia

Las causas de la independencia de México fueron de diversos tipos: económicas, políticas o sociales, y fueron tanto internas como externas, pues influyeron sucesos y circunstancias que ocurrieron dentro y fuera del país. La guerra de independencia de México fue un conflicto armado que terminó con el dominio del Imperio español sobre el.
.